鄂尔多斯市公共资源交易网
公共服务平台 电子交易平台 行政监督平台
无障碍 | 长者浏览模式 | 返回联盟首页 | 共产党员网
天气:
老版网站入口
您现在的位置:首页 >> 政府采购 >> 合同公告
 
乌审旗第五小学特殊教育资源教室设备及素材费合同政府采购合同公告


【信息时间: 2024/8/13   阅读次数: 【我要打印】【关闭】
【该公告信息由“内蒙古自治区政府采购网”自动推送至本网站,联系电话:400-0471-010】

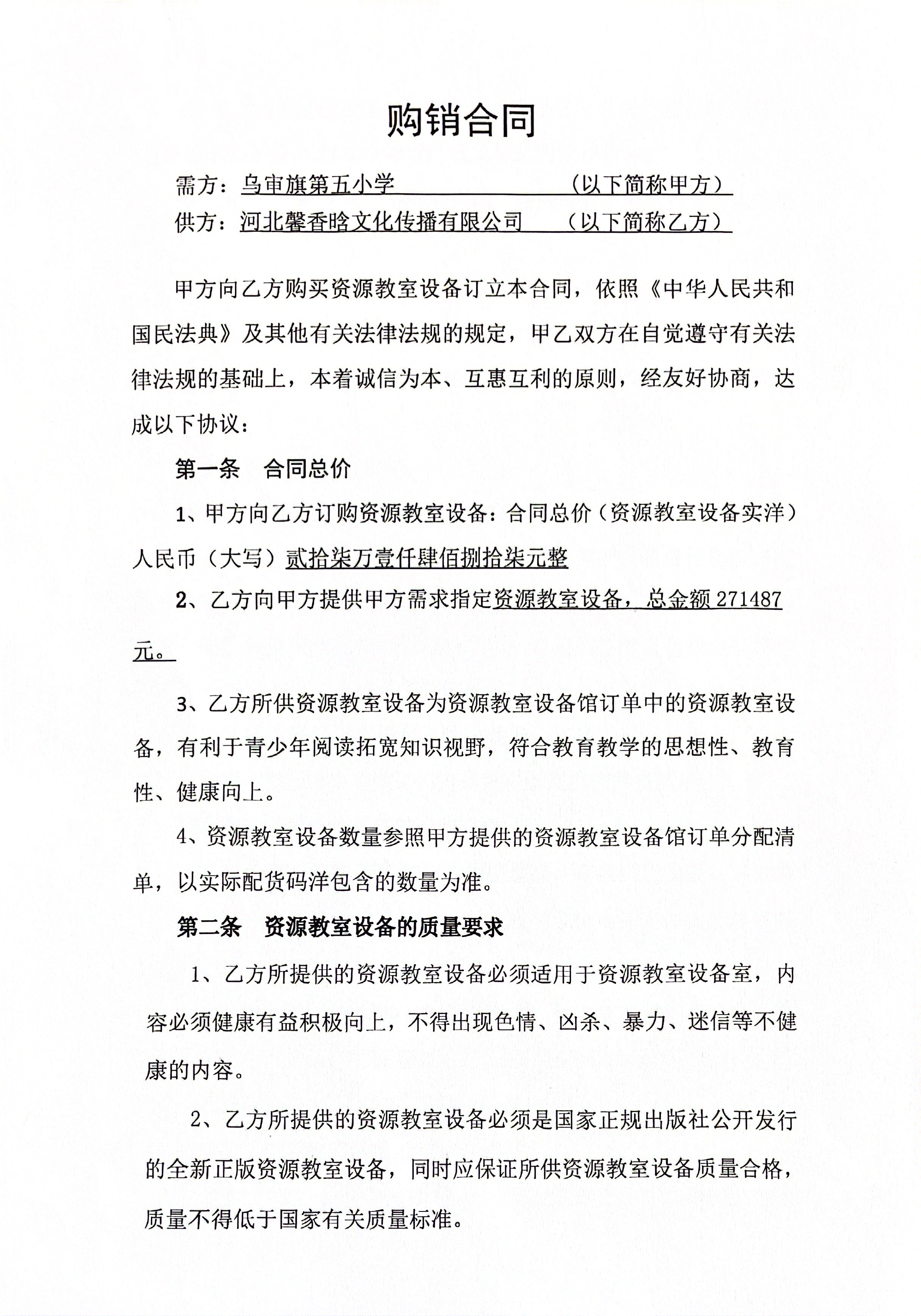
一、合同编号:20240812

二、合同名称:特殊教育资源教室设备及素材费合同

三、项目编号:鄂财购备字2(电子)【2024】WS04366号

四、项目名称:特殊教育资源教室设备及素材费

五、合同主体

采购人(甲方):乌审旗第五小学

地址:乌审旗第五小学

联系方式:13947794426

供应商(乙方):河北馨香晗文化传播有限公司

地址:河北省保定市定州市南城区懋鑫福城11层-S9号

联系方式:13733323787

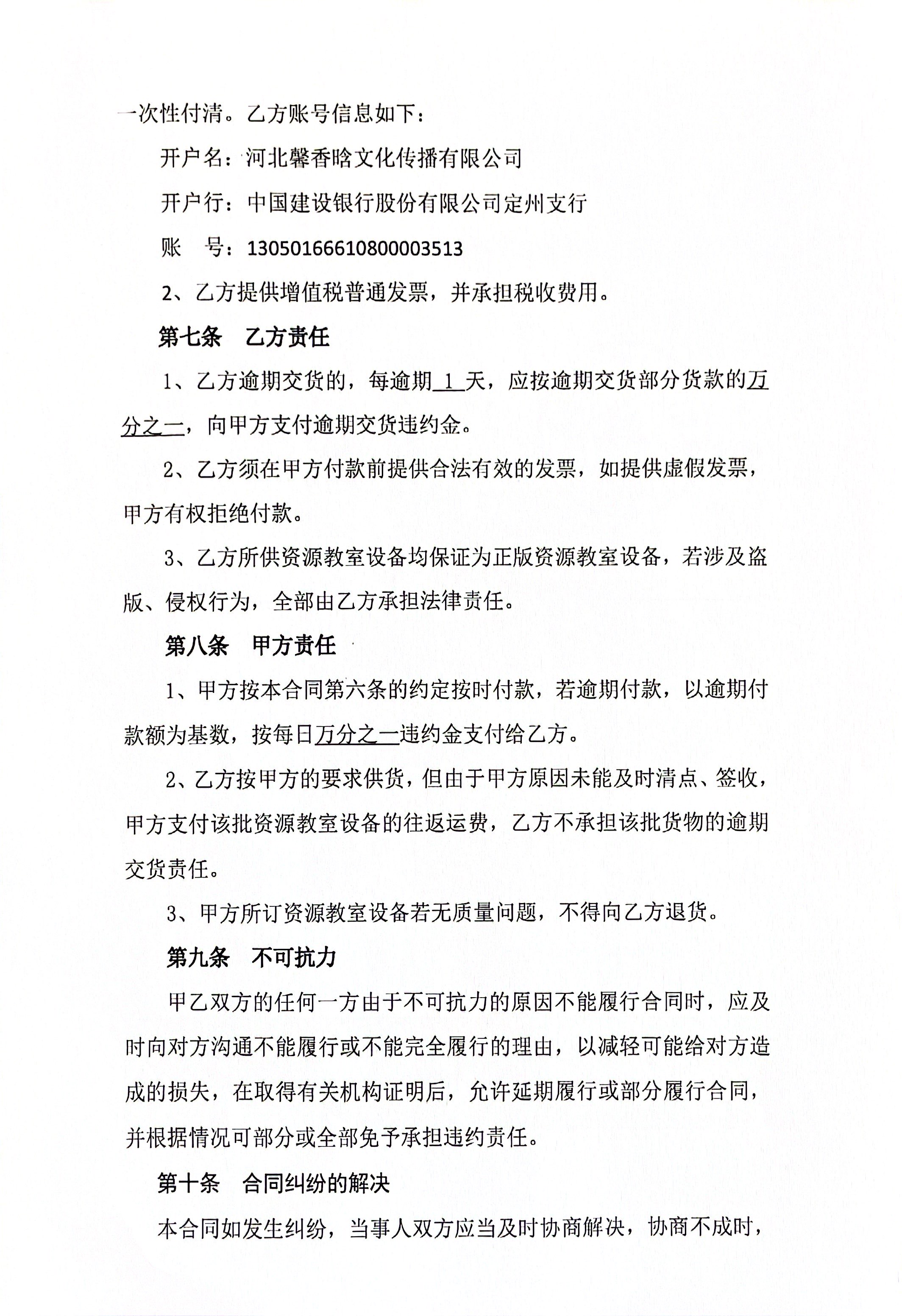
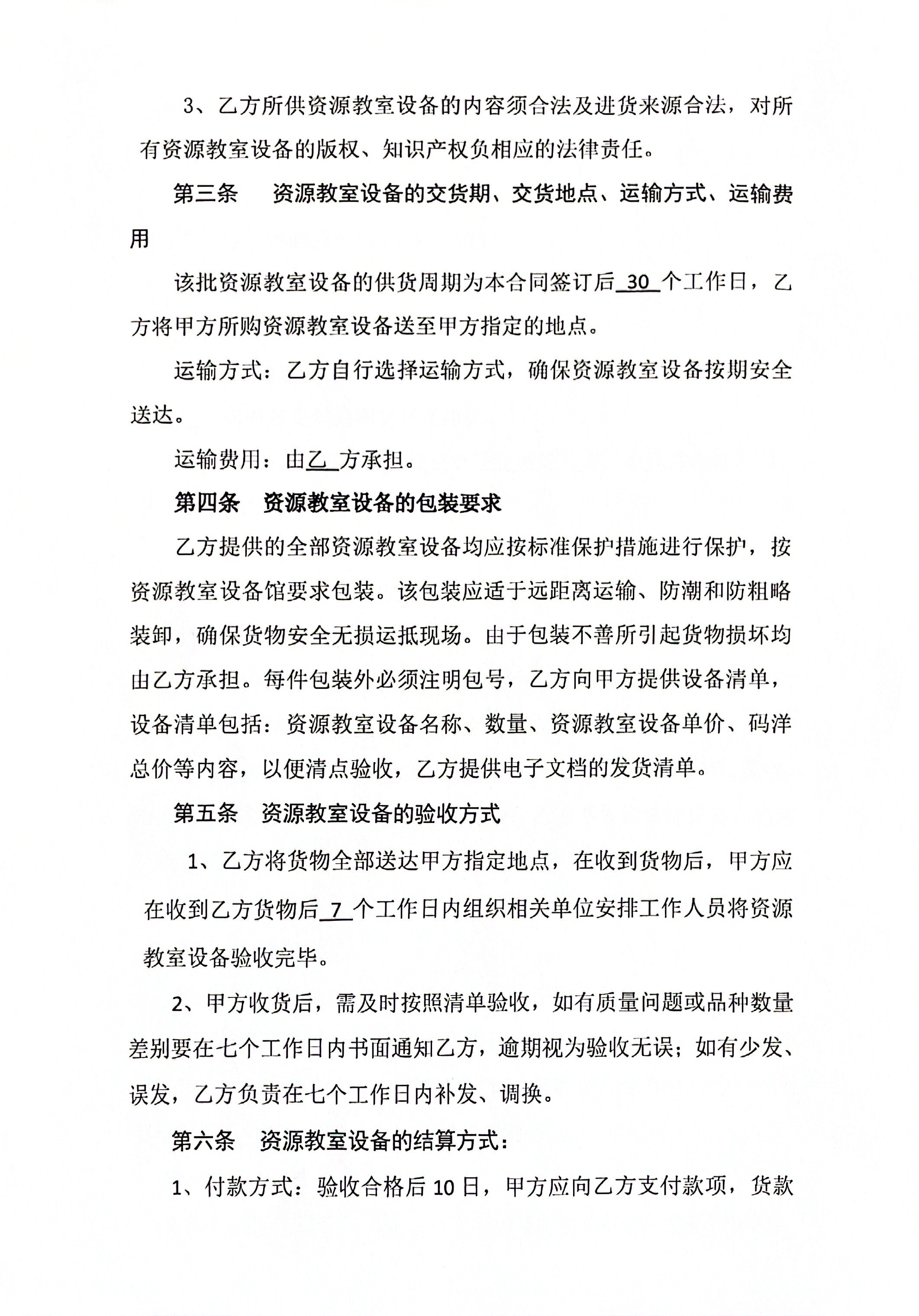
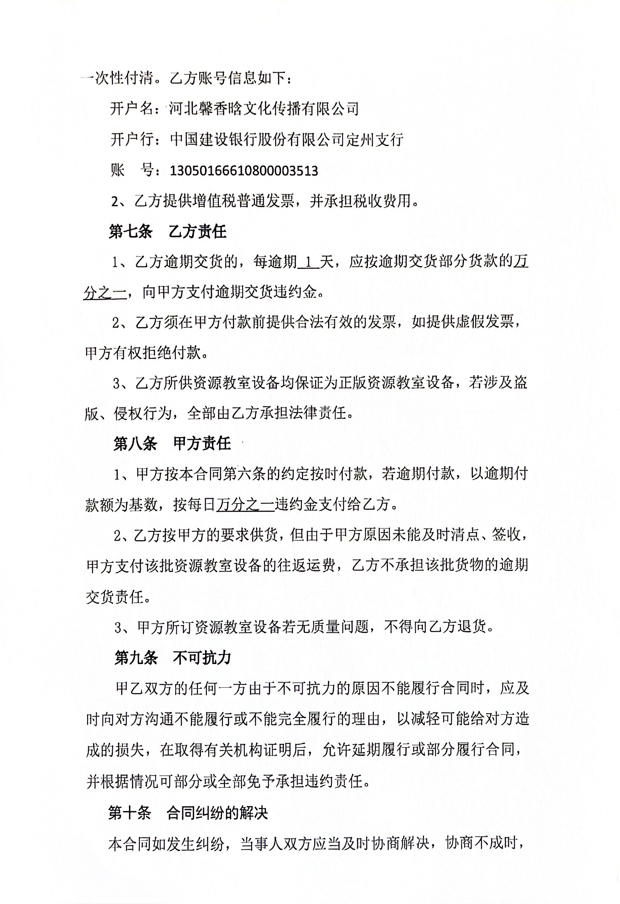
六、合同主要信息

主要标的:

序号 名称 数量(单位) 单价(元) 总价(元) 规格型号/服务要求
1 特殊教育资源教室设备 1(批) ¥271,487.00 ¥271,487.00 按照政府采购云平台相关规定执行。

合同金额: 271,487.00元,大写(人民币):贰拾柒万壹仟肆佰捌拾柒元整

履约期限:2024年08月12日至2024年09月12日

履约地点:乌审旗第五小学

采购方式:询价

七、合同签订日期

2024年08月12日

八、合同公告日期

2024年08月13日

九、其他补充事宜

合同附件:

合同4.jpg

合同2.jpg

合同3.jpg

合同1.jpg

乌审旗第五小学

2024年08月13日

  
附件:
合同1.jpg
合同3.jpg
合同2.jpg
合同4.jpg
 
鄂尔多斯公共资源交易网